おかげさまで開設25周年MS6.AI 創業祭

MS6.AI

詳しくはこちら
マイストア マイストア 変更
  • 即日配送
  • 広告
  • 取置可能
  • 店頭受取

HOT ! Advanced Visualizer 4.0 ドキュメントセット Advanced Visualizer 4.0 ドキュメントセット - メルカリ

※MS6.AI 限定モデル
YouTuberの皆様に商品の使い心地などをご紹介いただいております!
紹介動画はこちら

ネット販売
価格(税込)

10800

  • コメリカード番号登録、コメリカードでお支払いで
    コメリポイント : 2ポイント獲得

コメリポイントについて

購入個数を減らす
購入個数を増やす

お店で受け取る お店で受け取る
(送料無料)

受け取り店舗:

お店を選ぶ

近くの店舗を確認する

納期目安:

13時までに注文→17時までにご用意

17時までに注文→翌朝までにご用意

受け取り方法・送料について

カートに入れる

配送する 配送する

納期目安:

2025.09.24 8:8頃のお届け予定です。

決済方法が、クレジット、代金引換の場合に限ります。その他の決済方法の場合はこちらをご確認ください。

※土・日・祝日の注文の場合や在庫状況によって、商品のお届けにお時間をいただく場合がございます。

即日出荷条件について

受け取り方法・送料について

カートに入れる

欲しいものリストに追加

欲しいものリストに追加されました

Advanced Visualizer 4.0 ドキュメントセット Advanced Visualizer 4.0 ドキュメントセット - メルカリの詳細情報

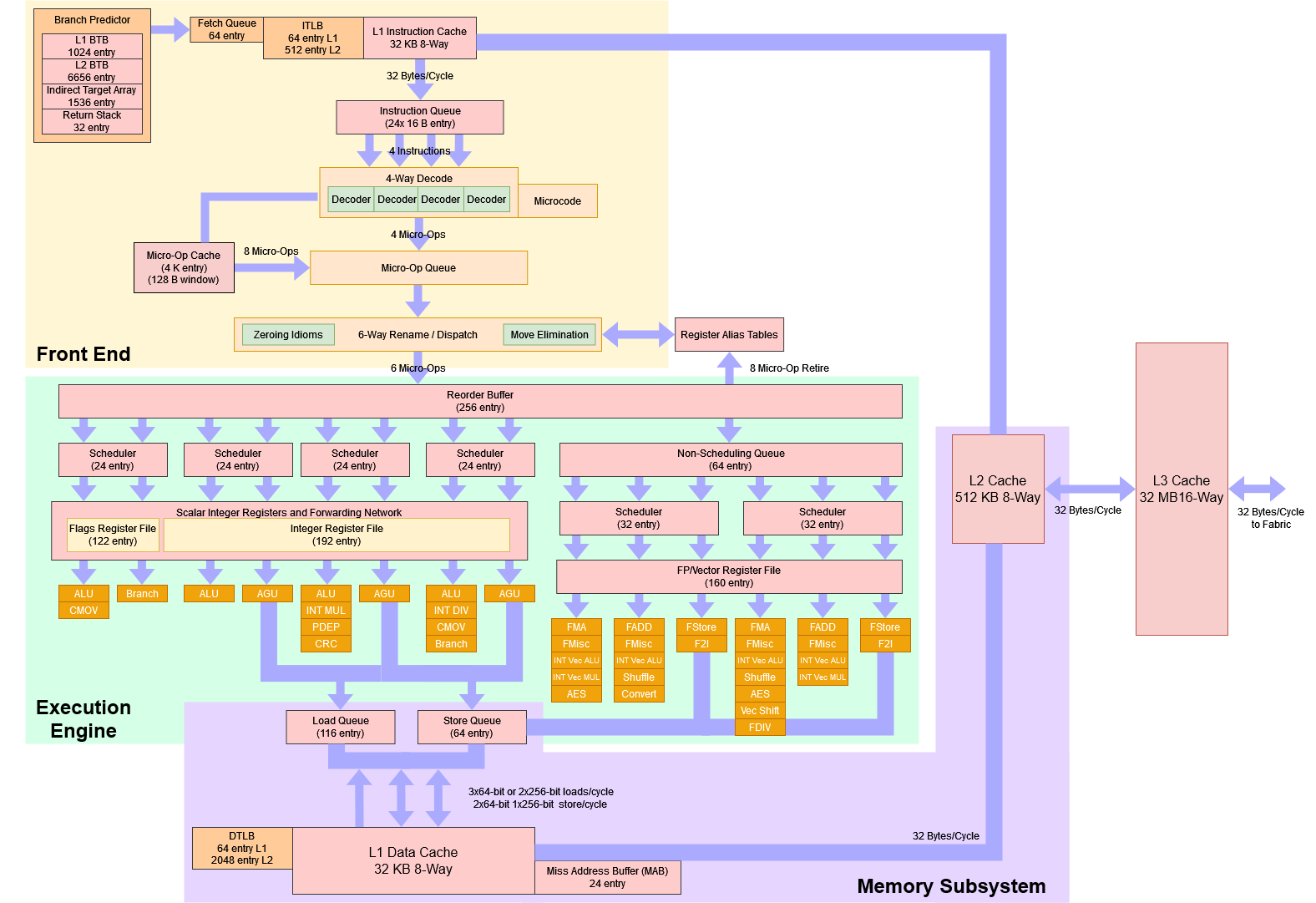
Advanced Visualizer 4.0 ドキュメントセット - メルカリ。Advanced Visualizer 4.0 ドキュメントセット - メルカリ。AMD's Zen 4 Part 1: Frontend and Execution Engine。Wavefront社から発売されていた3DCGソフトウェアAdvanced Visualizer 4.0の完全なドキュメントセットです。た*み様 大小2冊 写真集 Designed by Apple in Calif。#Wavefront#AdvancedVisualizer#TAV。AMD's Zen 4 Part 1: Frontend and Execution Engine。リファレンスガイド、ユーザーガイド、リリースノートが含まれており、専門家にとって非常に価値のある情報源です。- リファレンスガイド- ユーザーガイド- リリースノート- ファイルフォーマット- Wavefrontビデオご覧いただきありがとうございます。パワーインテグリティのすべて : 電源ノイズを抑えるプリント基板設計 : クラ…
  • Advanced Visualizer 4.0 ドキュメントセット - メルカリ
  • Advanced Visualizer 4.0 ドキュメントセット - メルカリ
  • AMD's Zen 4 Part 1: Frontend and Execution Engine
  • AMD's Zen 4 Part 1: Frontend and Execution Engine

同じカテゴリの 商品を探す

ベストセラーランキングです

このカテゴリをもっと見る

この商品を見た人はこんな商品も見ています

近くの売り場の商品

このカテゴリをもっと見る

カスタマーレビュー

オススメ度  4.2点

現在、3222件のレビューが投稿されています。